🔥本站特色板块 「海角社區」 推荐体验! 本站內容由用戶投稿提供,如有不適或權益問題,請聯絡:9767622@gmail.com
All content is user-submitted. If you find anything inappropriate or infringing, please contact: 9767622@gmail.com
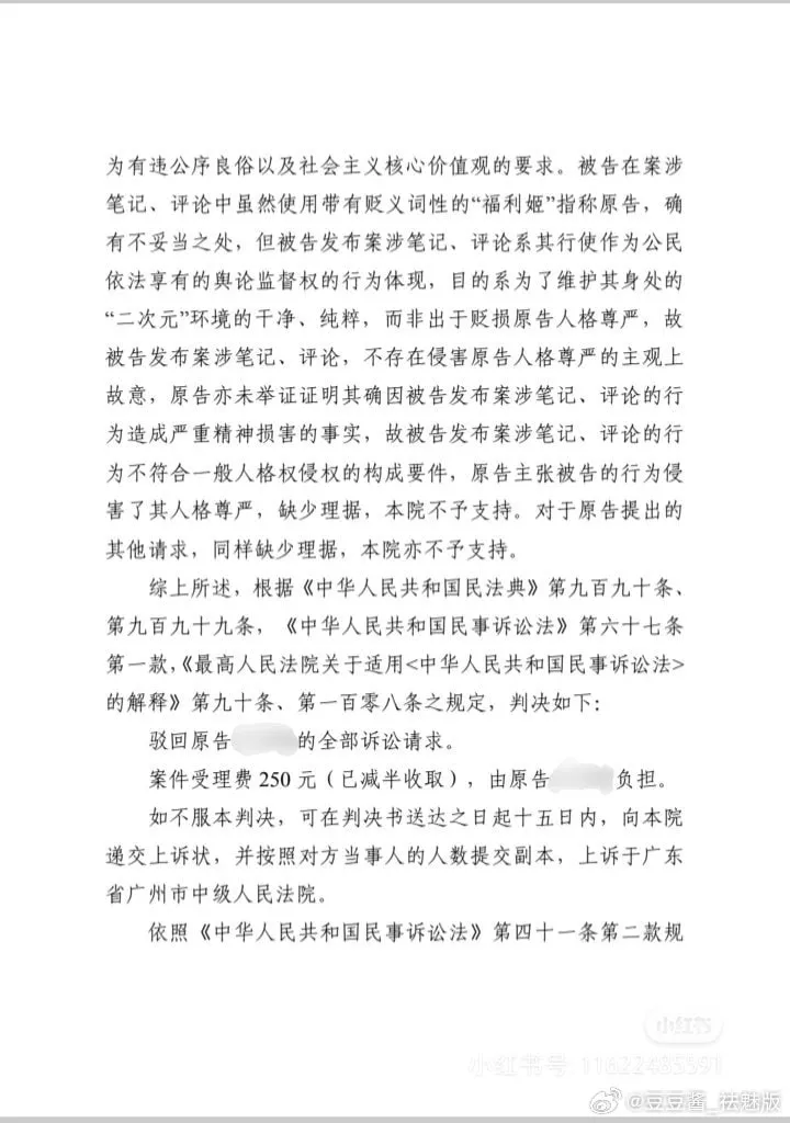
这真是一件二次元圈子里2024年,年度顶级抽象事件。事情起因是一位网友在社交平台发布了一些评论,点评了coser芊川一笑的尺度过大,明显在玩擦边。被coser芊川一笑起诉后,于昨日宣布coser芊川一笑败诉,成为了被国家认定的真·福利姬。

判决书内容





不过这位coser芊川一笑的coser作品,确实尺度有些过于激烈,瓜友们自己看看好了














这也不比隔壁AV大厂的差多少了啊
开通会员可享受VIP极速视频线路体验。👉 点击开通

开通会员可享受VIP极速视频线路体验。👉 点击开通

开通会员可享受VIP极速视频线路体验。👉 点击开通

开通会员可享受VIP极速视频线路体验。👉 点击开通













妈的不光是女的骚,这男的也挺骚
sm东西,你也是